腰椎管狭窄症— 让你间歇性跛行的“元凶”
2025-12-16
作者:白文哲
来源:快医精选
阅读量:0

腰椎管狭窄症— 让你间歇性跛行的“元凶”

我们的腰椎中央有一个叫“椎管”的管道,里面容纳着重要的神经(马尾神经和神经根)。随着年龄增长或由于其他原因,这个管道可能会变窄:

退行性变是关键:椎间盘脱水膨出、韧带肥厚、小关节增生等退行性变化,是导致椎管容积减小的最常见原因。

“症”与“征”的区别:影像学检查(如CT、MRI)发现“椎管狭窄”很常见,但只有当它引起了临床症状时,才称为“腰椎管狭窄症”,需要医疗干预。

腰椎管狭窄症与腰椎间盘突出症都可能导致腰腿痛,但它们的核心特征有所不同。下表可以帮助您快速了解两者的主要区别:

特征

腰椎管狭窄症

腰椎间盘突出症

核心症状​

间歇性跛行:行走一段距离后出现下肢酸胀、麻木、疼痛,需蹲下或坐下休息片刻才能继续行走。

持续性放射痛:疼痛自腰部向一侧下肢放射,咳嗽、打喷嚏时加剧。

姿势影响​

弯腰或前倾时缓解:骑车、推购物车时症状减轻,因弯腰可暂时扩大椎管容积。

平躺休息时缓解,增加腹压的动作(如咳嗽)会加重疼痛。

好发人群​

中老年人为主,尤其是50岁以上人群。

青壮年更为多见,常与急性损伤有关。

图像 诊断流程与方法

医生诊断此病是一个综合判断的过程:

1.详细问诊与体格检查:医生会重点询问您“间歇性跛行”的细节(如能行走的距离),并进行神经系统检查(如下肢感觉、肌力、反射等)。一个典型特点是“症状重,体征轻”,即患者主诉行走困难,但静息检查时可能无明显异常。

2.影像学检查:这是确诊和评估严重程度的关键。

腰椎磁共振(MRI):是诊断的金标准。它能清晰显示椎管、神经、椎间盘等软组织结构,准确判断狭窄的位置和程度。

腰椎CT:能更好地观察骨骼结构,如是否有关节突增生、韧带钙化等骨性狭窄因素。

X光片:主要用于评估腰椎的整体排列、稳定性,以及排除其他骨质疾病,对直接判断椎管狭窄的价值有限。

鉴别诊断:医生会注意排除症状相似的疾病,如下肢血管性疾病(血管性跛行)等。

治疗方案的选择

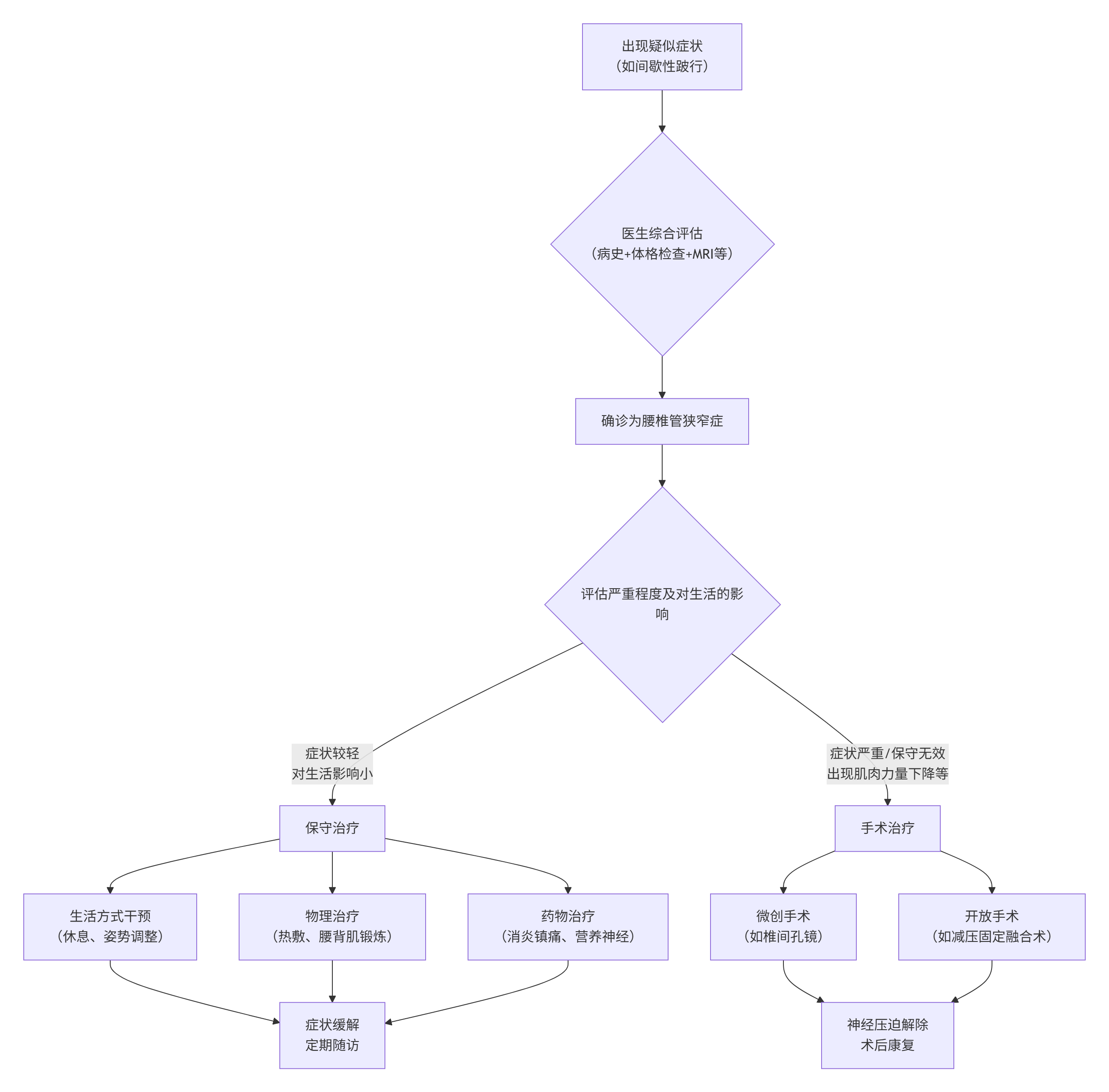
治疗遵循阶梯化原则,从保守到手术,目标是缓解症状,改善生活质量。下图清晰地展示了主要的诊疗路径:

保守治疗

绝大多数轻度至中度的患者首先采用保守治疗。

生活方式干预:急性期适当短期卧床休息有助于减轻神经炎症。避免弯腰负重,注意腰部保暖。尝试弯腰推车或骑自行车,这些姿势可能让您感觉更舒适。

物理治疗与康复锻炼:热敷、超声波等可促进血液循环,缓解肌肉痉挛。核心是加强腰背肌和腹肌力量,如进行“小燕飞”或“五点支撑”等锻炼,以增强腰椎稳定性,延缓退变进程。

药物治疗:

非甾体抗炎药(如布洛芬、塞来昔布)用于消炎镇痛。

神经营养药物(如甲钴胺、维生素B12)可能有助于受损神经的恢复。

      血管扩张剂(如利马前列素片)可增加血流量并抑制血小板聚集

手术治疗

当出现以下情况时,需要考虑手术:

经过3-6个月正规保守治疗无效,症状严重影响日常生活。

行走距离极短(如小于几百米)或站立片刻即出现症状。

出现进行性加重的神经损伤表现,如肌肉力量明显下降、足下垂等。

马尾神经综合征:出现会阴部麻木、大小便功能障碍,这是需要急诊手术的紧急情况。

手术的根本目的是 “减压”​ ,即扩大狭窄的椎管,为受压迫的神经松绑。目前手术方式包括创伤较小的椎间孔镜下髓核摘除术等微创手术,以及对于伴有腰椎不稳的严重病例可能需要的椎板切除减压加植骨融合内固定术等。

就医与日常管理建议

1. 何时就医:如果出现上述典型的间歇性跛行症状,或伴有下肢麻木、无力,建议及时前往骨科或脊柱外科就诊。一旦出现大小便异常或会阴部麻木,请立即急诊就医。

2. 日常预防与管理:加强核心肌群:坚持进行腰背肌锻炼,如游泳、小燕飞等。保持正确姿势:避免久坐久站,坐下时可在腰后加靠垫。搬重物时务必屈膝下蹲,保持腰背挺直。控制体重:减轻体重可以显著降低腰椎的负荷。睡硬板床:选择软硬适中的床垫,有助于维持腰椎生理曲度。

(本网站所有内容,凡注明原创或来源为“快医精选”,版权均归快医精选所有,未经授权,任何媒体、网站或个人不得转载,否则将追究法律责任,授权转载时须注明“来源:快医精选”。本网注明来源为其他媒体的内容为转载,转载仅作观点分享,版权归原作者所有,如有侵犯版权,请及时联系我们。)
0
0 / 150
快医精选旗下网站
更多产品
官方微信
轻盈医学安卓
轻盈医学iOS
轻盈医学App
患者端小程序
医生端安卓
医生端iOS
国康津医