快医精选
资讯
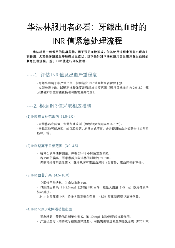
华法林服用者必看:牙龈出血时的INR值紧急处理流程
原创
2025-07-04
作者:李德元
来源:快医精选
阅读量:5
(本网站所有内容,凡注明原创或来源为“快医精选”,版权均归快医精选所有,未经授权,任何媒体、网站或个人不得转载,否则将追究法律责任,授权转载时须注明“来源:快医精选”。本网注明来源为其他媒体的内容为转载,转载仅作观点分享,版权归原作者所有,如有侵犯版权,请及时联系我们。)
0
0
/ 150
发表
热门进展
宫颈癌前病变治疗
2025-08-06
普济消毒饮治疗带状疱疹病例分享
2025-07-25
中成药用药经验分享之清热剂
2025-07-25
云南白药与带状疱疹神经痛
2025-07-23
颈椎病:低头族的“隐形杀手”,如何自救?
2025-07-23
推荐新闻
肠道菌群在神经病理性疼痛伴发焦虑中的作用研究进展
2025-08-15
五运六气与流行病相关问题研究
2025-07-24
中医药治疗外痔
2025-07-24
踝关节扭伤应急治疗全指南:从判断到处理的黄金法则
2025-07-23
颈椎病:低头族的“隐形杀手”,如何自救?
2025-07-23
创隙弥合,基石筑强创伤中心建设以及创伤救治调研项目通知函
2025-06-11
精析痛域,智愈未来慢性伤痛领域医生调研项目通知函
2025-06-09