快医精选
资讯
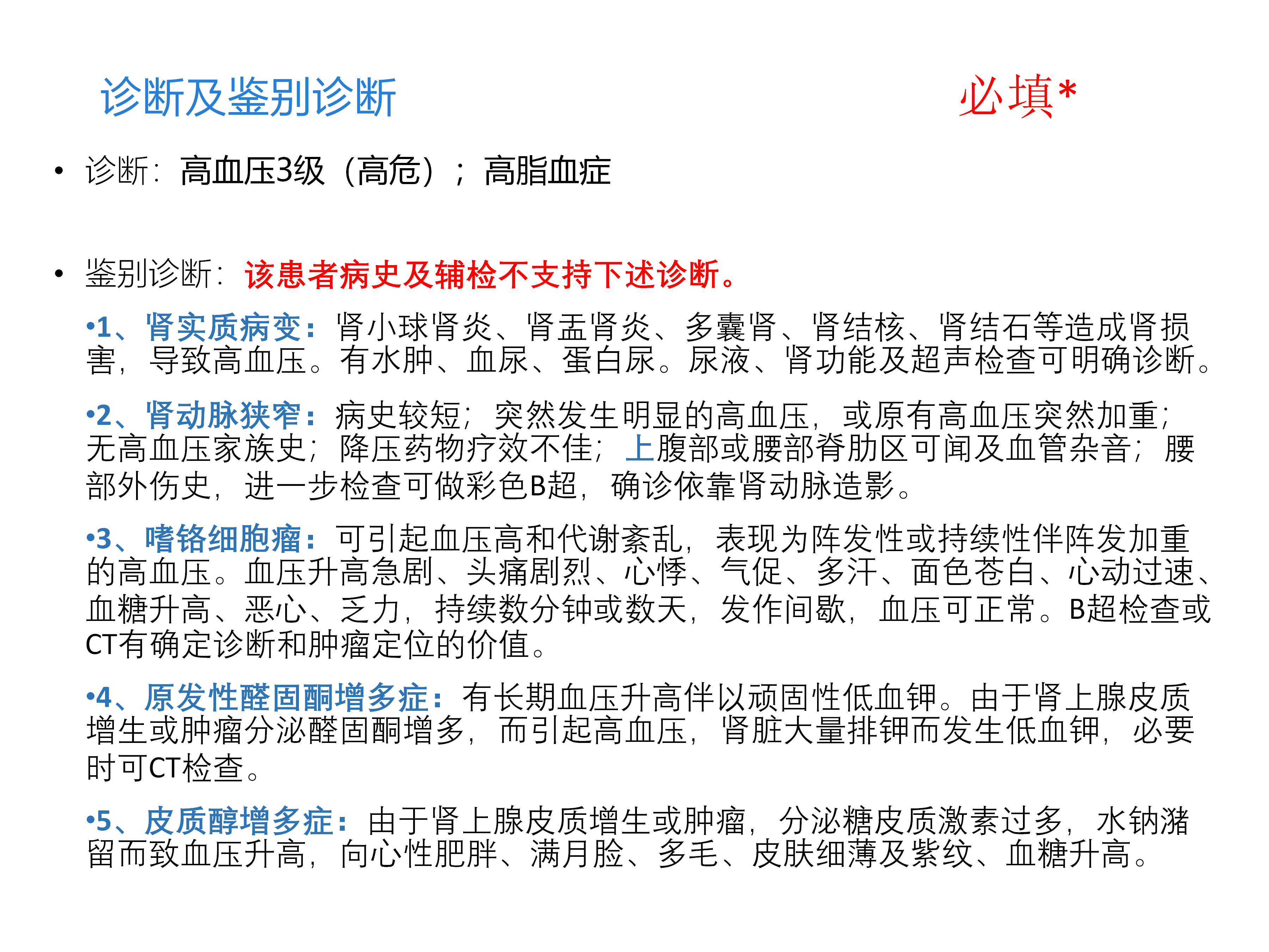
高血压临床诊疗经验5
原创
2026-01-13
来源:快医精选
阅读量:3973
(本网站所有内容,凡注明原创或来源为“快医精选”,版权均归快医精选所有,未经授权,任何媒体、网站或个人不得转载,否则将追究法律责任,授权转载时须注明“来源:快医精选”。本网注明来源为其他媒体的内容为转载,转载仅作观点分享,版权归原作者所有,如有侵犯版权,请及时联系我们。)
0
0
/ 150
发表
热门进展
反复诊断为慢阻肺、支气管哮喘的变应性支气管肺曲霉病1例
2025-04-09
2型糖尿病缓解1例
2025-03-24
推荐新闻
暂无内容